Electronics Section

Hardware & Prototypes

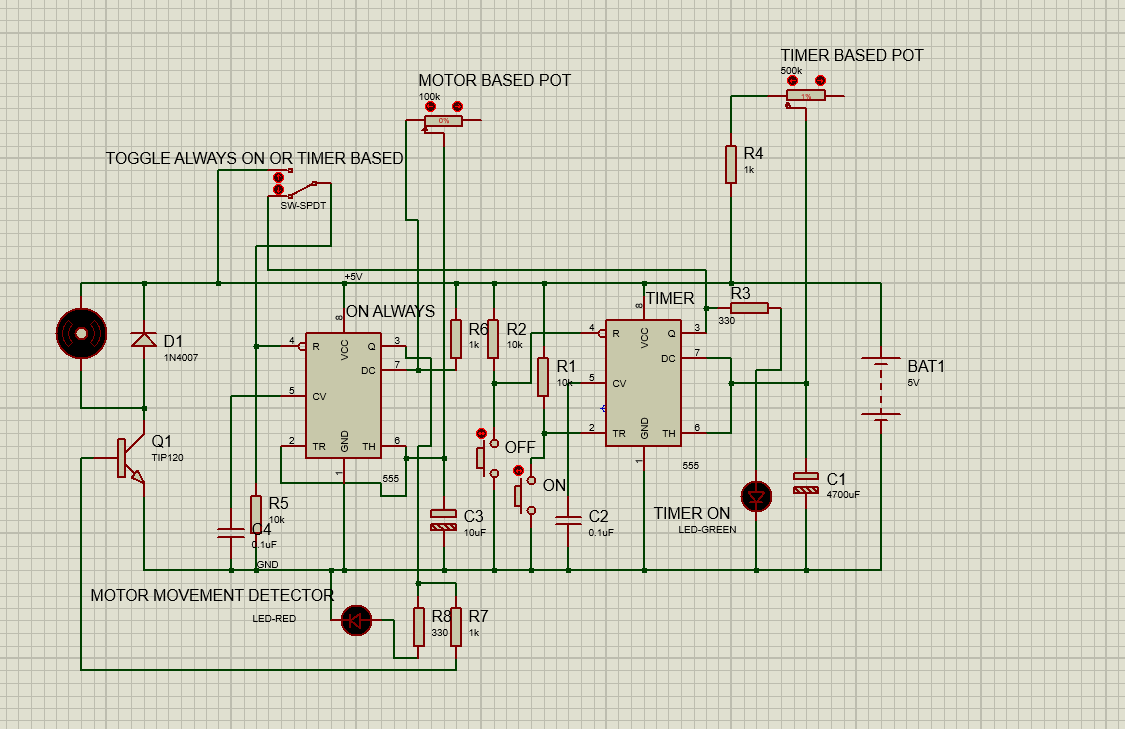
PCB Shaker Prototype PCB Shaker

PCB Etching Shaker

A prototype design for an automated PCB etching shaker. Designed and simulated using Proteus to streamline the custom circuit board etching process.

Proteus PCB Design Hardware
Download .pdsprj

Embedded Systems

Arduino Clap Switch Clap Switch

Arduino Clap Switch

An embedded system prototype for a clap-activated switch using Arduino. Designed and simulated in Proteus.

Arduino Proteus Embedded
Download .pdsprj